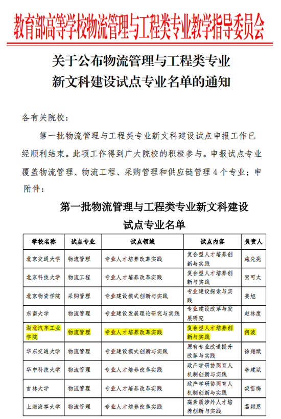
本网讯(文/贾静、何波)近日,教育部高等学校物流管理与工程类专业教学指导委员会公布49个专业点列入第一批物流管理与工程类专业新文科建设试点专业名单,我校物流管理专业成功获批为新文科建设试点专业。

据了解,自获批为湖北省普通高等学校战略性新兴(支柱)产业人才培养计划专业以来,物流管理专业积极根据物流管理专业人才培养目标,不断探索人才培养模式,逐步建设和完善人才培养体系,搭建了政校企“三协同”育人平台,打造了“精菜荟萃、菜单定制、营养分组、互补搭配”的特色育人范式,制定了“厚基础+活模块”的订单式育人方案,构建了基于“1+1”理念的课程体系,深化了实践环节与生产过程的融合发展。
经过近5年的努力,物流管理专业在课程体系、教师团队以及实践体系等方面的建设取得了阶段性的成果。2019年该专业成功获批省级一流专业建设点,物流教研室获得“湖北省优秀基层教学组织”称号,2020年《汽车智能生产物流虚拟仿真实验》获批省级虚拟仿真实验教学一流课程。近5年承担省级教研课题11项,2项课题分别荣获教育部高等学校物流管理与工程类专业教学指导委员会教研课题一等奖和三等奖,专业学生在国家及省部级学科竞赛中获奖40余项,获得软件著作权5项、实用新型专利1项。
此次物流管理专业入选第一批物流管理与工程类专业新文科建设试点,对我校开展新文科专业人才培养改革实践,促进一流本科专业建设有很大的示范作用。物流管理专业将根据教育部高等学校物流管理与工程类专业教学指导委员会新文科建设试点要求,以及教育部一流本科专业建设要求,充分发挥新文科建设和一流本科专业建设的引领作用,改革和完善人才培养模式,推进课程内容和教学方法改革,进一步加强教学团队建设,持续提升物流管理专业内涵和建设水平。